旧版回顾
|
加入收藏
|
网站地图
站内搜索:
首页
学校新闻
热点视频
招标计划
每周要点
公告信息
学校发展
学校概况
校长专栏
党团建设
校务公开
校史馆
教师发展
科组建设
名师风采
高质量学习
学生发展
社团风采
十佳学生
名校录
班级空间
2017级
2016级
2015级
2014级
招生专栏
招生快讯
高考专栏
高考信息
课程建设和教研
基础课程
特色课程
教学资源
平冈讲坛
校本课程
微德育课程
心理咨询中心
学校新闻
热点视频
招标计划
每周要点
公告信息
公告信息
当前位置:
首页
->
公告信息
->
正文
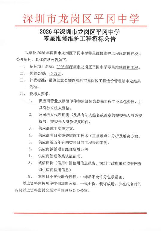
2026年深圳市龙岗区平冈中学零星维修维护工程招标公告
时间:2026年01月20日 10:00 来源: 作者: 阅读:次
上一条:
平冈中学食堂风味特色窗口餐饮服务项目招标公告
下一条:
平冈中学安全隐患整治零星维修维护工程中标公告